Интернет сервисы карты

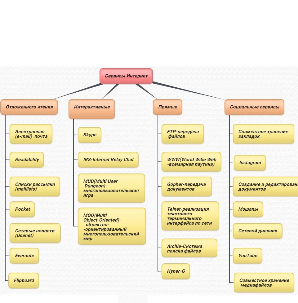
Классификация сервисов web 2. Сервисы интернета список. Сервисы web 2. Схема mind map. Интеллект-карта в программе xmind.
Классификация сервисов web 2. Сервисы интернета список. Сервисы web 2. Схема mind map. Интеллект-карта в программе xmind.
Ментальная карта для логотипа. Mind map интернет магазина пример. Сервисы веб 2. Социальные сервисы web 2. Сервисы интернет схема.
Ментальная карта для логотипа. Mind map интернет магазина пример. Сервисы веб 2. Социальные сервисы web 2. Сервисы интернет схема.
Разработка ментальной карты. Информационные ресурсы ментальная карта. Карты mindomo ментальные mindomo. Интернет сервисы карты. Интернет сервисы карты.
Разработка ментальной карты. Информационные ресурсы ментальная карта. Карты mindomo ментальные mindomo. Интернет сервисы карты. Интернет сервисы карты.
Ментальная карта куглит. Интернет сервисы карты. Блокировка интернета в россии. Классификация сервисов интернет. Mind map примеры.
Ментальная карта куглит. Интернет сервисы карты. Блокировка интернета в россии. Классификация сервисов интернет. Mind map примеры.
Интерактивные сервисы интернет. Карточка сервиса. Ментальная карта общение. В россии заблокируют интернет. Ментальная карта маркетинг пример.
Интерактивные сервисы интернет. Карточка сервиса. Ментальная карта общение. В россии заблокируют интернет. Ментальная карта маркетинг пример.
В россии блокируют интернет. Кластер сп. Интернет сервисы карты. Xmind интеллект карта. Ментальная карта в программе «xmind».
В россии блокируют интернет. Кластер сп. Интернет сервисы карты. Xmind интеллект карта. Ментальная карта в программе «xmind».
Ментальная карта информационные технологии. Интернет сервисы карты. Программа ментальные карты. Прямые сервисы интернет. Классификация веб приложений.
Ментальная карта информационные технологии. Интернет сервисы карты. Программа ментальные карты. Прямые сервисы интернет. Классификация веб приложений.
Ментальные сети. Интернет сервисы карты. Интеллектуальная карта интернет магазина. Поделиться картой сервис. Ментальная карта интернет.
Ментальные сети. Интернет сервисы карты. Интеллектуальная карта интернет магазина. Поделиться картой сервис. Ментальная карта интернет.
Интернет сервисы карты. Программы для построения ментальных карт. Сервисы google ментальная карта. Виды сервисов веб 2. Популярные сервисы интернет.
Интернет сервисы карты. Программы для построения ментальных карт. Сервисы google ментальная карта. Виды сервисов веб 2. Популярные сервисы интернет.
Типы интернет приложений. Интернет сервисы карты. Классификация сервисов интернет. Интеллектуальная карта mindmap. 0 в образовании.
Типы интернет приложений. Интернет сервисы карты. Классификация сервисов интернет. Интеллектуальная карта mindmap. 0 в образовании.
Ментальная карта xmind. Интернет сервисы карты. Интернет сервисы карты. Кластер по сервису. Xmind интеллект карта.
Ментальная карта xmind. Интернет сервисы карты. Интернет сервисы карты. Кластер по сервису. Xmind интеллект карта.
Интернет сервисы карты. Большая схема сервисов. Интеллект карта общение. Популярные сервисы. Ментальная карта бизнеса.
Интернет сервисы карты. Большая схема сервисов. Интеллект карта общение. Популярные сервисы. Ментальная карта бизнеса.
Майнд карта интернет магазина. Майнд мэп целевая аудитория. Интернет сервисы карты. Майнд карта для таргетинга пример. Миндомо ментальные карты.
Майнд карта интернет магазина. Майнд мэп целевая аудитория. Интернет сервисы карты. Майнд карта для таргетинга пример. Миндомо ментальные карты.
Ментальная карта интернет. Интеллект карты миндомо. 0: сервисы. Карта сервисов. Классификация социальных сервисов.
Ментальная карта интернет. Интеллект карты миндомо. 0: сервисы. Карта сервисов. Классификация социальных сервисов.
Сервисы интернет схема. Интернет сервисы карты. Майнд карта xmind. Интеллект карта целевой аудитории. Виды онлайн сервисов.
Сервисы интернет схема. Интернет сервисы карты. Майнд карта xmind. Интеллект карта целевой аудитории. Виды онлайн сервисов.
Интернет сервисы карты. Диаграммы связей mind maps. Интеллект карта программа. Номро файлсервис. Интернет сервисы карты.
Интернет сервисы карты. Диаграммы связей mind maps. Интеллект карта программа. Номро файлсервис. Интернет сервисы карты.
Классификация веб сервисов. Интернет сервисы карты. Интернет сервисы карты. Сетевой сервис веб 2. Ментальная карта планирование.
Классификация веб сервисов. Интернет сервисы карты. Интернет сервисы карты. Сетевой сервис веб 2. Ментальная карта планирование.
Преимущества облачных сервисов. Интеллект карта информационные технологии. Интернет сервисы карты. Интернет сервисы карты. Интернет сервисы карты.
Преимущества облачных сервисов. Интеллект карта информационные технологии. Интернет сервисы карты. Интернет сервисы карты. Интернет сервисы карты.
Интеллект карта интернет магазина. Майнд карта. Сервисы карт. Ментальная карта облачные технологии. Карта блокировки интернета.
Интеллект карта интернет магазина. Майнд карта. Сервисы карт. Ментальная карта облачные технологии. Карта блокировки интернета.
Ментальная карта интернет. Классификация сервисов web 2. Интернет сервисы карты. Интернет сервисы карты. Интернет сервисы карты.
Ментальная карта интернет. Классификация сервисов web 2. Интернет сервисы карты. Интернет сервисы карты. Интернет сервисы карты.